编辑: | 2021-12-17
什么是电力负荷?其实电力负荷是一个相对模糊的概念,它笼统地说是指在一个电力系统中,电源侧设备(发电机、蓄电池等电源设备或变压器等)所输出的负荷,在系统中通常是指输出的有功功率、无功功率的代数和即视在功率。它包括用电设备消耗的部分和电网中网损部分。

在实际应用时,通常根据工作需要,计算各类负荷,如有的只需要有功功率,有的需要无功功率和视在功率。还有在工程计算时也要计算设备或系统的负荷,这个时候是根据设备的额定参数(一般指铭牌参数)计算,根据计算出的负荷来确定相关保护的定值。计算负荷是供配电设计的依据,根据计算负荷来选择配电设备,如开关,线缆等等。下面小编就给大家分享几种简单实用的负荷计算方法以及相关注意的事项,希望对初学者电气设计朋友有一定的帮助!
(1)前言:

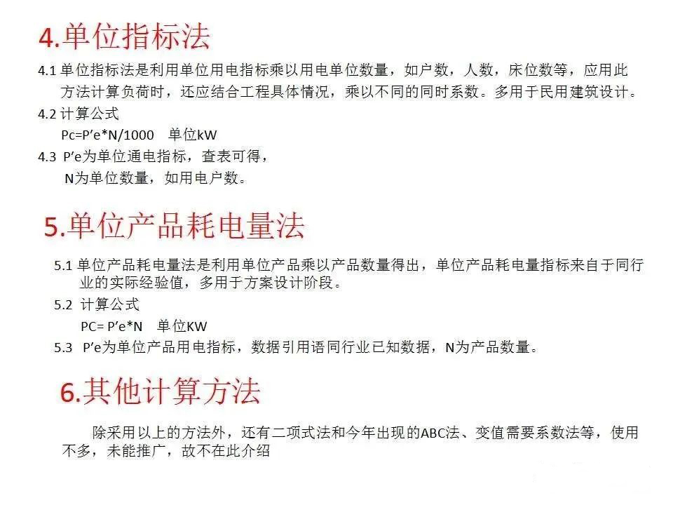
(2)负荷计算方法总结:





(3)电气负荷计算表:

(4)在民用建筑电力负荷计算中需要注意的相关事项:













来源:电气设计圈(如有侵权,请联系删除)