编辑: | 2022-11-11

各开发区建设主管部门、各有关单位:
为贯彻落实《国务院办公厅关于促进建筑业持续健康发展的意见》(国办发〔2017〕19号)、《国家发展改革委、住房城乡建设部关于推进全过程工程咨询服务发展的指导意见》(发改投资规〔2019〕515号)的要求,深化投融资体制改革,提升固定资产投资决策科学化水平,进一步完善工程建设组织模式,提高投资效益、工程建设质量和安全、运营效率,结合滨海新区实际情况,滨海新区住房建设委制定了《滨海新区全过程工程咨询服务实施指导意见》、《滨海新区全过程工程咨询服务清单》和《滨海新区全过程工程项目管理服务清单》,现印发给你们,请遵照执行。
本通知自印发之日起执行,有效期2年。
附件1:滨海新区全过程工程咨询服务实施指导意见
附件2:滨海新区全过程工程咨询服务清单
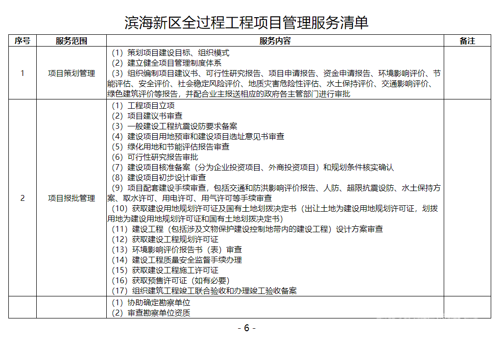
附件3:滨海新区全过程工程项目管理服务清单
附件1:滨海新区全过程工程咨询服务实施指导意见
滨海新区全过程工程咨询服务实施指导意见
滨海新区范围内采用全过程工程咨询服务模式建设的房屋建筑和市政基础设施工程项目适用本指导意见。
一、总体要求
(一)指导思想
深入贯彻落实党的十九大精神,以习近平新时代中国特色社会主义思想为指导,遵循项目周期规律和建设程序的客观要求,在项目决策和建设实施两个阶段,着力破除制度性障碍,重点培育发展投资决策综合性咨询和工程建设全过程咨询,推进工程咨询服务业供给侧结构性改革,增强工程咨询企业核心竞争力,为固定资产投资及工程建设活动提供高质量智力技术服务,全面提升投资效益、工程建设质量和安全、运营效率,推动高质量发展。
(二)基本原则
1、集约化为前提。将项目管理及投资咨询、招标代理、勘察、设计、造价、监理等工程咨询服务进行整合集约,以综合型咨询服务取代碎片化咨询服务,大幅精简建设项目前期工作程序,缩短前期工作时间,加快建设项目投资落地。
2、市场化为基础。发挥市场在资源配置中的决定性作用,鼓励有能力的工程咨询企业采取联合经营、并购重组等方式提供集成化、多样化的全过程工程咨询服务内容,形成与不同投资主体需求相适应的全过程工程咨询服务组织模式;通过投资主体的需求引领和工程咨询企业能力的提升,形成统一开放、公平竞争、主体多元、服务多样、运作有序的全过程工程咨询服务市场。
3、放管服相结合。坚持推进“放管服”改革,不新设行政审批事项,减少约束和限制,进一步激发市场活力和社会创造力,促进市场主体公平竞争;做好对实施全过程工程咨询项目的事中、事后监管,做到公正监管、综合监管、审慎监管;优化政府服务,对实施全过程工程咨询的工程项目提供有力的支持,创造良好的政策和市场环境,鼓励企业创新和自由发展。
(三)工作目标
通过推行全过程工程咨询服务模式,培育一批具有较高水平的全过程工程咨询服务企业,基本形成统一开放、竞争有序的全过程工程咨询服务市场。逐步建立健全与全过程工程咨询相适应的监管模式,建立全过程工程咨询诚信评价体系,培育全过程工程咨询企业,加强人才队伍建设。
二、工作任务
(一)适用范围
鼓励房屋建筑和市政基础设施工程项目的建设单位根据项目规模和特点,本着信誉可靠、综合能力和效率优先的原则,依法选择优秀团队实施工程建设全过程工程咨询。
(二)服务范围
全过程工程咨询是指对建设项目全生命周期提供组织、管理、经济和技术等各有关方面的工程咨询服务,包括项目的全过程工程项目管理以及投资咨询、招标代理、勘察、设计、造价、监理、运行维护咨询以及BIM咨询等专业咨询服务。
在房屋建筑和市政基础设施工程投资决策环节,鼓励建设单位委托工程咨询单位提供投资决策综合性咨询服务,统筹考虑影响项目可行性的各种因素,增强决策论证的科学性、协调性。
在房屋建筑和市政基础设施工程建设中,鼓励建设单位委托咨询单位提供项目管理、招标代理、勘察、设计、造价、监理等工程建设全过程工程咨询服务,满足建设单位一体化服务需求,增强工程建设过程的协同性。
建设单位应充分认识项目管理服务对建设项目的统筹和协调作用,鼓励建设单位采用“以项目管理服务为基础,其他各专业咨询服务内容相组合”的全过程工程咨询模式。即采用1+N菜单式服务模式,1为项目管理,是必选项。N为专业咨询服务,是可选项。原则上N≥2,当 N包含勘察、设计、监理中的一项及以上服务且属于依法必须招标项目时应在建设行政主管部门履行招标手续。
项目管理服务内容包括项目策划管理、报批管理、勘察管理、设计管理、合同管理、招标采购管理、投资管理、进度管理、质量管理、安全管理、信息管理、风险管理、组织协调管理、收尾管理等。其他各专业咨询服务内容包括投资决策综合性咨询、招标代理、勘察、设计、造价、监理、BIM咨询、后评价以及运营维护咨询等专业咨询。
(三)资格要求
全过程工程咨询服务应当由一家具有综合能力的咨询单位实施,也可由具有项目管理、招标代理、勘察、设计、造价、监理等不同能力的多家咨询单位联合实施。由多家咨询单位联合实施的,应当明确牵头单位及各单位的权利、义务和责任。全过程工程咨询服务包含工程勘察、设计、监理内容的全过程工程咨询单位应具备与工程规模及委托内容相适应的工程勘察、设计、监理资质。
全过程咨询服务单位应当自行完成自有资质证书许可范围内的业务,在保证整个工程项目完整性的前提下,按照合同约定或经建设单位同意,可将自有资质证书许可范围外的咨询业务依法依规择优委托给具有相应资质或能力的单位,全过程咨询服务单位应对被委托单位的委托业务负总责。
(四)人员要求
全过程工程咨询服务实行项目负责人负责制。
项目决策阶段应充分发挥咨询工程师(投资)的作用,鼓励其作为投资决策综合性咨询负责人。
工程建设实施阶段,全过程工程咨询项目负责人应当取得工程建设类注册执业资格且具有工程类或工程经济类高级职称,并具有类似工程经验(业绩)。全过程工程咨询由联合体实施的,项目负责人应当在牵头单位注册执业。
全过程工程咨询服务单位应设立项目咨询管理机构,根据项目管理需要配备具有相应执业能力的专业技术人员和管理人员,并应在合同中明确人员安排。对于全过程工程咨询服务中承担投资决策综合性咨询、勘察、设计、监理或造价咨询业务的负责人,应具有法律法规规定的相应执业资格。
(五)委托方式
建设单位可采用直接委托、邀请招标、公开招标等方式选择全过程工程咨询单位。
全过程工程咨询服务费用达到《必须招标的工程项目规定》(国家发展改革令第16号)必须招标条件的,必须依法招标。公开招标是政府投资项目选择全过程工程咨询单位的主要方式,符合相关法律法规规定的,可以采用邀请招标等方式选择全过程工程咨询单位。
建设单位选择具有相应工程勘察、设计、监理资质的单位开展全过程工程咨询服务的,除法律法规另有规定外,可不再另行委托勘察、设计、监理单位。
(六)计费模式
全过程工程咨询服务酬金可在项目投资中列支,也可根据所包含的具体服务事项,通过项目投资中列支的项目管理、投资咨询、招标代理、勘察、设计、造价、监理等费用进行支
付。全过程工程咨询服务酬金在项目投资中列支的,所对应的单项咨询服务费用不再列支。建设单位应当根据工程项目的规模和复杂程度,咨询服务的范围、内容和期限等与咨询单位确定服务酬金。
全过程工程咨询服务酬金可按各专项服务酬金叠加计取,也可按人工成本加酬金方式计取。全过程工程咨询单位应努力提升服务能力和水平,通过为所咨询的工程建设或运行增值来体现其自身市场价值,禁止恶意低价竞争行为。鼓励建设单位根据咨询服务节约的投资额对咨询单位予以奖励。
(七)责任义务
全过程工程咨询单位的责任和义务:
1、全过程工程咨询单位应当以工程质量和安全为前提,为建设单位提高建设效率、节约建设资金。
2、全过程咨询单位在对项目实施咨询服务期间,不得随意变更已经确定的建设规模、建设标准、建设内容和总投资额。确因技术、不可抗力等因素需进行重大设计变更或调整概算的,应按有关规定报原审批部门审批后,按有关规定进行变更和调整。
3、在履行工程咨询委托合同时,全过程工程咨询单位及其人员应当遵守国家现行的法律法规,执行工程建设标准规范,遵守职业道德,公平、科学、诚信地开展工程咨询工作。
4、全过程工程咨询单位依照法律、法规和合同约定对全过程工程咨询项目负责,承担相应的法定责任和合同约定责任,并对其咨询成果的数据真实性、有效性和科学性负责。
5、全过程工程咨询单位可以根据建设单位书面授权,在相应的工程文件中代表建设单位签章,但依法依规必须由建设单位签章的工程文件,仍应由建设单位独立签章或由建设单位与全过程工程咨询单位共同签章。
6、同一项目的全过程工程咨询单位与工程总承包、施工、材料设备供应单位之间不得有利害关系。
(八)提高服务能力
鼓励全过程工程咨询服务企业编制相关技术和管理标准、加强技术创新和管理创新。通过积累咨询服务实践经验,建立具有自身特色的全过程工程咨询服务管理体系及标准。大力开发和利用建筑信息模型(BIM)、大数据、物联网等现代信息技术和资源,努力提高信息化管理与应用水平,为开展全过程工程咨询业务提供保障。
(九)完善监管机制
根据职责分工,建立全过程工程咨询监管制度,创新全过程监管方式,实施综合监管、联动监管,加大对违法违规咨询单位和从业人员的处罚力度,建立信用档案和公开不良行为信息,推动咨询单位切实提高服务质量和效率。
对全过程工程咨询推行过程中可能出现的与现有许可或监管制度存在冲突的问题,各有关部门要加强服务,优化招标投标监管、施工图审查、质量安全监督、施工许可、工程竣工验收备案、城建档案移交等环节的管理制度和流程,为全过程工程咨询的顺利实施创造有利条件。
三、保障措施
(一)加强组织领导
各部门要高度重视全过程工程咨询服务的推进和发展,创新投资决策机制和工程建设管理机制,完善相关配套政策,加强对全过程工程咨询服务活动的引导和支持,加强与财政、税务、审计等有关部门的沟通协调,切实解决制约全过程工程咨询实施中的实际问题。
(二)推动示范引领
各部门要引导和鼓励工程决策和建设采用全过程工程咨询模式,通过示范项目的引领作用,逐步培育一批全过程工程咨询骨干企业,提高全过程工程咨询的供给质量和能力;鼓励各地区和企业积极探索和开展全过程工程咨询,及时总结和推广经验,扩大全过程工程咨询的影响力。
(三)建立沟通机制
各部门要充分认识推广全过程工程咨询工作的重要性,开展全过程工程咨询过程中遇到的问题和困难及时报送新区住房和建设委员会,新区住房和建设委员会将建立协同工作机制,共同推进全过程工程咨询服务相关工作。
附件2:滨海新区全过程工程咨询服务清单




附件3:滨海新区全过程工程项目管理服务清单





